
Most shops don’t struggle because of labor or square footage. They struggle because work has to move too many times through a space that wasn’t designed to move with it.
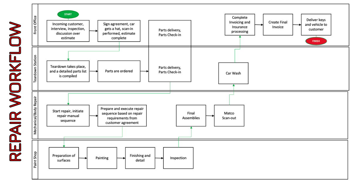
What a Real Collision Repair Workflow Actually Looks Like:

A typical collision repair workflow spans multiple departments and hand-offs long before a vehicle is ready for delivery. As volume increases, fixed layouts and static workstations begin to work against production. Parts pile up, carts block walkways, and technicians waste time moving around obstacles instead of moving work forward.
Mobile platforms and stands offer a practical way to increase billable output without expanding square footage.
Why Fixed Layouts Limit Throughput
Traditional shop layouts assume that work stays in one place. In reality, collision repair moves through multiple stages that change throughout the day.
- Parts wait instead of moving
- Bays become storage zones
- Technicians walk unnecessarily
- Flow breaks down between departments
The result is lost time that never appears on a repair order.
Mobility Turns Space Into a Shared Resource
Mobile platforms and stands allow work to move instead of waiting.
- One bay can support multiple stages of work
- Parts move to the technician
- Bottlenecks can be relieved by repositioning work
- Floor space stays flexible instead of fixed
This turns square footage into a shared resource instead of a constraint.
How Mobile Equipment Increases Billable Work
Shops that rethink layout using mobility often see gains in unexpected places.
- Reduced idle time between process steps
- Fewer staging piles around bays
- More parallel work
- Fewer production slowdowns
More work gets completed because less time is wasted.
Rethinking Layout Without Moving Walls
Improving layout does not require rebuilding the shop.
- Stage parts near the next process step
- Replace fixed carts with mobile platforms
- Keep high-use tools mobile
- Allow bays to flex between tasks
These changes improve flow without disrupting daily operations.
The Production Manager’s Takeaway
More space does not automatically create more throughput.
Smarter use of mobile platforms and stands allows collision shops to complete more billable work within the same footprint while keeping production flexible and predictable.
Goliath Carts’ Pro ReFinish Series paint stands support this approach by keeping parts mobile, adjustable, and positioned where work actually happens.
